首 页
我院概况
工程业绩
新闻动态及公告
企业文化与党建
人力资源
重点领域信息公开
联系我们
外部邮箱
首页
>
新闻动态及公告
>
采购信息公告
采购信息公告
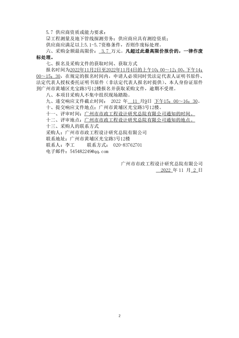
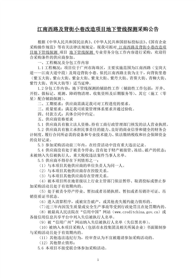
采购公告发布-江南西路及背街小巷改造项目地下管线探测
发布时间:2022-11-01
阅读次数:
返回列表
上一篇:
下一篇: