首 页
我院概况
工程业绩
新闻动态及公告
企业文化与党建
人力资源
重点领域信息公开
联系我们
外部邮箱
首页
>
新闻动态及公告
>
采购信息公告
采购信息公告
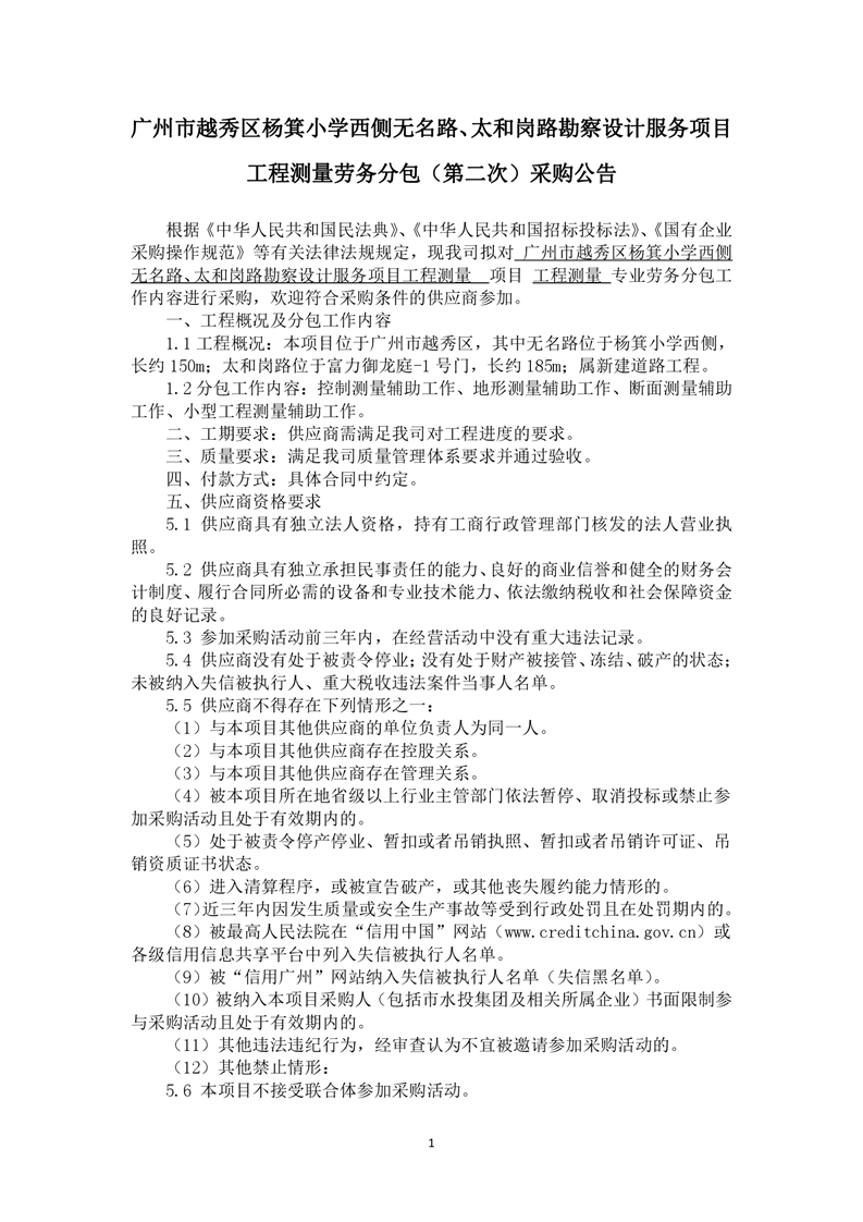
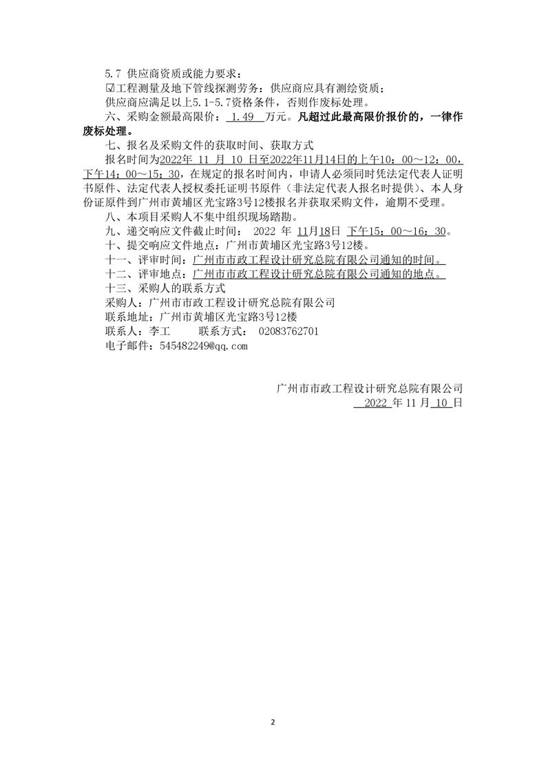
采购公告发布-广州市越秀区杨箕小学西侧无名路、太和岗路勘察设计服务项目工程测量劳务分包(第二次)
发布时间:2022-11-09
阅读次数:
返回列表
上一篇:
下一篇: